此網頁僅供信息參考之用。部分服務和功能可能在您所在的司法轄區不可用。

以太坊合併與未來五大升級全攻略:加密貨幣網路革新的起點

以太坊期待已久的合併更新(The Merge)使網路能源效率提高了 99% 以上,並將其共識機制從工作量證明(PoW)轉換為權益證明(PoS)

但合併也為後續一連串升級鋪路,目標是使以太坊變得更便宜、更快、更去中心化

以太坊基金會預測,當這些升級完成後,網路將能夠每秒處理 100,000 筆交易(TPS)

以太坊從 PoW 到 PoS 的合併轉型:加密貨幣發行量大幅減少

幾乎就在 2015 年以太坊主網推出的同時,以太坊基金會便開始討論將共識機制從 PoW 升級至 PoS。這項變革歷經七年的努力,終於在本週實現。以太坊正式完成從 PoW 到 PoS 的更新,使網路能源效率提高了 99% 以上

此外,以太坊現在向 PoS 驗證者支付的 ETH 獎勵,比過去向 PoW 礦工支付的獎勵要少得多。這將導致 ETH 的新發行量從每年約 500 萬 ETH 大幅下降至一個依照公式 166 × √(總 ETH 質押量) 計算的更低水平。 儘管計算稍微複雜,但結果是:ETH 發行量可能下降 90%

許多人將這種大幅減少與比特幣的減半(Halving)過程相比較。比特幣每四年減少礦工獎勵一半,以減緩通貨膨脹。而 ETH 的這次下降,相當於三次比特幣減半的效果。

此外,以太坊在去年夏天還採用了一項關鍵更新——EIP-1559,它改變了網路收取和處理交易 gas 費的方式。根據 EIP-1559,gas 費不再支付給礦工,而是被網路自動「燃燒」,即從流通中銷毀。

以太坊從 PoW 到 PoS 的合併轉型,不僅大幅降低能耗,還提升了網路安全性與擴展潛力。這場歷史性轉變,為以太坊未來的去中心化應用與創新發展奠定了堅實基礎。

以太坊 EIP-1559 與 ETH 銷毀機制:推動加密貨幣供應通縮

這兩項機制(PoS 減少發行量與 EIP-1559 燃燒機制)共同作用,意味著在合併後:

  • ETH 供應增速大幅放緩

  • 甚至可能轉為淨減少

這將對以太坊整體的供需關係產生深遠影響,潛在地支持 ETH 的長期價格上行。

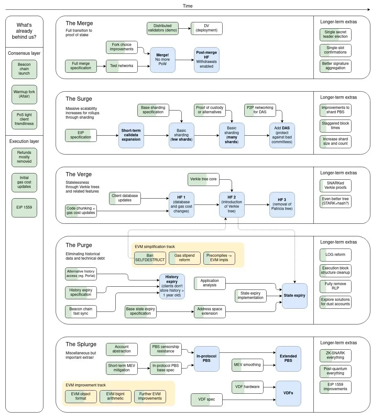
合併之後以太坊要做什麼?Vitalik 領航的加密貨幣網路升級藍圖

合併之後,開發者並未停下腳步。以太坊的創辦人 Vitalik Buterin 已經提出了一系列後續網路升級計劃。

這些升級將同時並行推進,目標是:

  • 提高交易吞吐量

  • 降低交易成本

  • 推動以太坊真正去中心化

這是一套非常完整且龐大的計劃。需要提醒的是:接下來的內容資訊量很大,建議深呼吸一下。

Vitalik 將這些升級劃分為幾個主要階段:

  • The Surge

  • The Verge

  • The Purge

  • The Splurge

每個階段都有明確目標,且彼此相互配合。

在 Vitalik 的引領下,以太坊正推動一系列關鍵升級,從擴展性、去中心化到安全性全方位進化。深入了解這份藍圖,掌握加密貨幣網路未來的發展脈動與新機遇!

以太坊 Surge 升級詳解:透過分片提升加密貨幣網路擴容能力

以太坊主網在過去一年內經歷了前所未有的擁堵。DeFi 協議、NFT 鑄造、Meme Coin(狗幣)交易等活動占用了大量區塊鏈資源,導致 gas 費急劇飆升。如何解決這個問題?

基本上有兩種策略:

  1. 擴大主鏈容量:像 Solana 採取的方法——每秒處理超過 20 萬筆交易,但這帶來了更高的技術複雜性與穩定性挑戰。

  2. 轉移交易至 Layer 2:以太坊選擇第二種策略,將大量交易從主網遷移至第 2 層(Layer 2)擴展協議上,例如:Polygon、Avalanche、Arbitrum、Optimism 等。

隨著 The Surge 階段展開,以太坊將引入原生分片(Sharding)機制,最終目標是部署 64 條分片鏈

這些分片將像高空彈跳繩一樣,與主網緊密連接:

  • 分片處理交易與資料

  • 主網負責最終結算與安全性

預計在完成分片與擴展後,以太坊網路吞吐量可從目前的 15 TPS 提升到 100,000 TPS

交易成本也將下降約 90%,大幅降低進入 Web3 世界的門檻,使以太坊成為真正普惠全球的區塊鏈基礎設施。

以太坊 Verge 升級解析:Verkle 樹助力無狀態加密貨幣節點普及

The Verge 階段,以太坊將進行另一項重大升級:

  • 從 Merkle 樹結構改為 Verkle 樹結構

這項技術變革能夠:

  • 減少節點運行所需資料量

  • 讓驗證器節點只需最少資料即可驗證交易

  • 允許使用輕量裝置(如智慧型手機)運行驗證節點

如此一來,參與以太坊網路的人數將大幅增加,進一步促進去中心化與抗審查性。

以太坊 Purge 升級計畫:瘦身 ETH 帳本,降低加密貨幣節點負擔

目前以太坊帳本已超過 1,020 GB,且持續增長。The Purge 計畫透過 EIP-4444 提案:

  • 取消節點必須保存完整歷史的要求

  • 保留最新交易紀錄即可

這將大幅降低節點運行所需的硬體空間與成本,使更多普通用戶能低門檻參與以太坊網路,推動加密貨幣生態的普及。

以太坊 Splurge 升級重點:完善加密貨幣網路的關鍵補充優化

最後,The Splurge 階段包括:

  • 各種小型但必要的技術優化

  • 強化網路穩定性與互操作性

  • 支援 Layer 2 應用與新興擴展協議

這些雜項升級雖不如其他階段亮眼,但對於以太坊整體生態系統的成熟至關重要。

以太坊合併開啟加密貨幣新時代,未來潛力無限

儘管以太坊過去七年取得了令人矚目的進步,但真正的旅程才剛剛開始。未來數年內,隨著這些升級計畫的逐步實施或挑戰,以太坊將努力實現成為全球去中心化運算平台(Decentralized World Computer)Web3 核心骨幹的宏偉目標。

在這個里程碑時刻,值得花點時間,為以太坊與整個加密貨幣生態慶祝。

閱讀更多:

延伸閱讀:

加入 OKX 繁中社區了解更多加密貨幣知識,還有不定期空投及周邊贈送!

追蹤 OKX 中文 IG,了解加密貨幣和 OKX 最新動態,更多精彩活動好禮等你來拿:

【OKX LINE 官方帳號】正式上線 🔥 每週簽到、積分換限量周邊、空投紅包禮物等你抱回家 🧡

免責聲明
本文章可能包含不適用於您所在地區的產品相關內容。本文僅致力於提供一般性信息,不對其中的任何事實錯誤或遺漏負責任。本文僅代表作者個人觀點,不代表 OKX 的觀點。 本文無意提供以下任何建議,包括但不限於:(i) 投資建議或投資推薦;(ii) 購買、出售或持有數字資產的要約或招攬;或 (iii) 財務、會計、法律或稅務建議。 持有的數字資產 (包括穩定幣) 涉及高風險,可能會大幅波動,甚至變得毫無價值。您應根據自己的財務狀況仔細考慮交易或持有數字資產是否適合您。有關您具體情況的問題,請諮詢您的法律/稅務/投資專業人士。本文中出現的信息 (包括市場數據和統計信息,如果有) 僅供一般參考之用。儘管我們在準備這些數據和圖表時已採取了所有合理的謹慎措施,但對於此處表達的任何事實錯誤或遺漏,我們不承擔任何責任。 © 2025 OKX。本文可以全文複製或分發,也可以使用本文 100 字或更少的摘錄,前提是此類使用是非商業性的。整篇文章的任何複製或分發亦必須突出說明:“本文版權所有 © 2025 OKX,經許可使用。”允許的摘錄必須引用文章名稱並包含出處,例如“文章名稱,[作者姓名 (如適用)],© 2025 OKX”。部分內容可能由人工智能(AI)工具生成或輔助生成。不允許對本文進行衍生作品或其他用途。

相關推薦

查看更多
BNB thumb
山寨幣

幣安幣 BNB 是什麼?|4 分鐘認識 BNB 的歷史和生態

Build and Build (BNB),以前稱為幣安幣,是幣安加密交易平台上使用的實用代幣。 2017年,它作為基於 以太坊 區塊鏈的 ERC-20 代幣推出。 BNB 的主要功能是為幣安平台上的用戶提供更低的交易費用。 隨著時間的推移,幣安的角色不斷擴大。它開發了自己的區塊鏈——幣安鏈。後來又推出了BNB 鏈。這將幣安智能鏈(BSC)與 BNB 鏈結合在一起。它允許 BNB 做更多的事情,例如投票和參與去中心化金融(DeFi)。
2025年9月30日
新手
12
Bitcoin audiobooks
比特幣

中本聰與比特幣 15 週年:白皮書啟示、減半影響與學習資源一次看!

一份文件如何重塑了金錢和科技?十五年前, 比特幣 白皮書作為點對點電子現金系統的一個溫和建議出現。今天,我們反思比特幣對多個行業的影響,不僅認識到它的到來,而且認識到由此帶來的持續的經濟轉型。 自從中本聰的白皮書發布以來,比特幣已經從一個相對不為人知的實驗轉變為轟動全球的事件,測試了現有的金融體系,並向世界展示了區塊鏈技術的潛力。它的日益普及引發了新一波的創造力,使更多的受眾可以使用全球貨幣服務,並引發了關於貨幣未來的辯論。
2025年9月30日
Bitcoin taker buy sell Thumbnail
比特幣

比特幣現貨 ETF 來臨|加密貨幣普及的開始

從追求高品質到阿根廷比特幣使用合法化,比特幣正在加密貨幣市場掀起一場風暴,並且自 2023 年 1 月 FTX 崩盤後觸底以來,沒有任何放緩的跡象。隨著現貨比特幣交易所交易基金(ETF)即將獲得批准,許多人認為,由於傳統金融(TradFi)交易員和機構的興趣可能會推動比特幣價格上漲,因此比特幣正在創下歷史新高。 如果您是 ETF 和股票領域的新手,那麼現貨 加密 ETF 作為比特幣催化劑的想法可能會令人困惑。從解釋什麼是現貨 ETF,到討論它為比特幣帶來流動性流入的可能性,以下是您在探索現貨 BTC ETF 時需要了解的所有信息,以及它們如何影響主流加密貨幣的採用。
2025年9月30日
1
Bitcoin taker buy sell Thumbnail
比特幣

比特幣超詳解|帶你認識歷史上第一個加密貨幣

對許多人來說,比特幣代表了加密貨幣的頂峰,是迄今為止最廣為人知的加密貨幣。該幣運行在去中心化的區塊鏈技術網路上,為所有交易提供可靠性和開放性。比特幣改變了我們對貨幣概念的看法,使全球範圍內的點對點(P2P)交易成為可能,而無需銀行等傳統金融中介機構。 比特幣在金融轉型中扮演的角色怎麼強調都不為過。該資產開創了一個時代,任何擁有網路連線的人都可以獲得財務自主權。這一發展正在顛覆​​傳統銀行系統並激發 P2P 交易激增
2025年9月30日
新手
13
trade-academy-spot-1
山寨幣
Meme币

Solana 迷因幣:Bonk Inu | BONK 能否成為下一個 DOGE 或 SHIB?

Solana 網路已成為各種需要快速且無需許可的第 1 層區塊鏈的專案的熱門目的地。許多人試圖以各種方式在 Solana 現有基礎設施的基礎上進行創新。該網路的目標是透過更快的交易和更低的費用來支援去中心化可擴展應用程式的出現,這使得 Solana 及其原生代幣 SOL 越來越受歡迎。在經歷了 2022 年加密貨幣低迷帶來的波動後,開發人員在 Solana 網路上建立了 Bonk Inu (BONK) memecoin 作為催化劑,幫助為網路帶來新的流動性。本指南將探討 Bonk Inu 是什麼、它的代幣以及它與其他迷因幣的比較。
2025年9月30日
4
DEX DeFi generic
DeFi

DeFi 借貸協議大問哉|4 分鐘認識複合式金融

借貸 資源的概念已經存在了數千年,現在已成為金融業不可或缺的一部分。然而,匹配借款人和貸款人的過程並不總是那麼容易。傳統上,銀行等領先機構承擔了這項任務。 複合金融是去中心化金融 (DeFi)協議的其中一種,它對傳統借貸進行了重大改進,同時保留了其基本概念。在本文結束時,您將了解複合金融是什麼以及它如何改善借貸。 複合金融是什麼? Compound Finance 是一種「無需許可的 DeFi 借貸協議」,允許貸方從其持有的加密貨幣中賺取利息。存入的資產保存在稱為流動性池的智慧合約中,利率根據供需情況透過演算法進行調整。
2025年9月30日
新手
13
查看更多